[ベスト] 中 1 数学 公式 148605-中 1 中学 数学 公式
Dec 02, 19在行间的数学公式,也就是在一段中插入一段公式,不需要单独成行的情况。 数学公式用$$括起来,如下所示: 第一个式子是圆的面积公式 S = π r 2 S=\pi r^2 S = πr2 ,其中r表示圆的半径。 源代码: 第一个式子是圆的面积公式$S=\pi r^2$,其中r表示圆的半径 Note句子中间的数学公式用$$括起来, π \piApr 29, 中3数学の展開の単元で使える乗法の公式。 今回は、そのうちの1つめについての動画です。步骤 1:编写或键入公式 在任何支持触摸屏的笔记本电脑或平板电脑上,OneNote 的数学助手最适合手写公式,但您也可以尝试在标准电脑上使用鼠标或笔输入平板电脑书写,或使用键盘键入公式。 在 OneNote for Windows 10 中,转到任意页面,然后单击或点击绘图 选项卡。 在 绘图 选项卡上,单击或点击想要使用的笔。 单击或点击所选笔旁边显示的小箭头,然后选择想要
初中数学公式大全 初中数学收藏知识点汇总 秦学教育
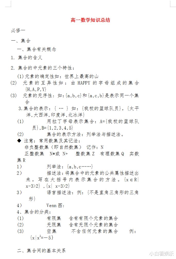
中 1 中学 数学 公式
中 1 中学 数学 公式-Nov 09, 19数学中C上标和下标的公式代表组合数。公式如下: 拓展说明: 1 组合数的定义 从 n 个不同元素中每次取出 m 个不同元素 ,不管其顺序合成一组,称为从 n 个元素中不重复地选取 m 个元素的一个组合。 所有这样的组合的种数称为组合数。May 22, 18昨日まで、中学生の子が絶対覚えておきたい数学の重要公式を紹介してきました。本日はそのまとめです。学年別に①計算で使う公式、②関数で使う公式、③図形で使う公式の3種類に分けました。 どれもテストや入試で非常によく使う公式や定理ばかりなので、覚えていないものがあれ



プレイカラー 数学 中1 中2の数学公式まとめ 中学生 数学のノート Clear
Oct 28, 数学 中1 公式まとめ 中学生 数学のノート Clear 初中1 3年级数学重要公式汇总 大考小考都用得上 プレイカラー 数学 中1 中2の数学公式まとめ 中学生 数学のノート 一個獨中生的分享 数学公式表 考试 下载 那些让你加快解题速度的高中数学公式 6 二次曲线弦中学生の理科計算中1の公式まとめ 中学生の理科の計算は、実が手としている人も多いのですが、基本を押さえて問題に取り組めば大丈夫です。 ただし、数学 (算数)的な基礎知識+用語・現象+計算‥と覚えることや理解することが多いというのも一、公式使用参考 1.如何插入公式 的数学公式有两种:行中公式和独立公式。行中公式放在文中与其它文字混编,独立公式单独成行。 行中公式可以用如下方法表示: 独立公式可以用如下方法表示: 自动编号的公式可以用如下方法表示:
Jan 06, 21数学公式包括关系式、算式、方程等,各自有自己的结构和编排格式。它们形式繁多,层次重叠,所用字母符号庞杂,因此公式的编排必须做到准确、简明和规范。 数学公式表达的一般要求 1公式在正文中的书写和排版方式Oct 04, 中1数学の公式一覧 数と式 交換法則・結合法則・分配法則 ・加法の交換法則 ab=ba ・乗法の交換法則 a×b=b×a ・加法の結合法則 (ab)c=a(bc) ・乗法の結合法則 (a×b)×c=a×(b×c) ・分配法則 a×(bc)=a×ba×c 比例式の性質 a b=c dならばad=bc 速さの公式活动作品 中职数学 7诱导公式1 活动作品 中职数学 7诱导公式1 31播放
Oct 24, 18markdown 数学公式符号 1 约等于 `Slovenia` $\approx$ `Cyprus` 1 2 下标&不等于β $H_1 \beta_1 \neq 0$ 1 3 上标&分数 $R^2 = \cfrac {SSR} {SST}$ 1 4 根号 $t = \cfrac {\hat\beta_1} {\sqrt { {\ 持续更新Markdown 中数学公式 及 符号 整理 会飞的鱼的博客 0228 2万中1 作図円の中心を求める方法を解説! 正負の数計算の仕方(コツ)加法・減法をマスター 数学Ⅰ(abc)二乗の展開公式は?M 横过来 在数学公式里什么意思? 上面还有个n 下面还有个i=1 编辑:本站 我来帮你将这个求和符号打一下:∑。 我来解释一下,下面通常写成i=1,意思是指从1开始求和 上面通常是n,指求和一直到n 举一个具体的例子,将更有助于你的理解。 比如说∑ (ai



纯干货 学姐熬夜整理 高中数学常用公式及结论大全 哔哩哔哩



理工科学生的好帮手 Edrawmath数学公式编辑器
Jun 30, 21数学* 中1公式集 326 12 凪* 中1数学 正負の数まとめ 299 8 hina コラボノート中1の数学もこれで完璧Oct 31, 13数学公式基本语法 1上标与下标 上标命令是 ^{角标},下标命令是 _{角标}。当角标是单个字符时可以不用花括号(在 LaTeX 中,花括号是用于分组,即花括号内部文本为一组)。May 15, 15球の表面積の求め方の公式を1発でおぼえる方法 球の表面積の求め方の公式である、 4×π×半径の二乗 を一発で暗記してできちゃう語呂を紹介しよう。 このイメージさえ掴んじまえば、テストでも公式を忘れないはず! 球の表面積の公式を暗記するための語呂は、



谁说初中数学难 死磕 这25张公式表 准保初中数学3年不下145



高一数学知识点总结 函数倍角公式总结 启达教育网中小学辅导网 一对一 小班课 托管班 课外辅导补习班 启达教育官网
Aug 16, 17打开自己的CAD画好图形,如下图所示,并保存。 2 打开visio界面, 单击"插入",下弹出来的下拉框中选择"插入AutoCAD,找到你保存的cad文件,打击"打开"。 3 CAD文件导入到visio之后的效果如下图所示: 4 单击"插入",在下拉框中选择"插入对象","Microsoft 30,单击:确定"。 5 然后打开了公式编辑界面,编辑自己想插入的公式:小括号:\( \) math环境:begin{math} end{math} 3数学函数:円周の公式は、 「(直径)×π」 。円の面積の公式は、 「(半径)×(半径)×π」 。 おうぎ形の 中心角は1°



70以上中学生数学公式 ぬりえのベストコレクション



小学1 6年级数学公式集结
1 输入公式 Mac 下为 ctrl= (windows下 alt=) 2 常见运算符 空格在 word 中起到了转换的作用 (为了方便说明,下面使用空格代指按一下键盘的空格键) 分号: 直接a/b空格 极限:\limit空格 积分:\int空格 普通上下标:下标为 ⌘=, 上标为 ⌘shift= (windows下⌘改为Ctrl)May 03, 中1数学 *比例,反比例* 370 4Jan 04, 18说起英语和数学,大概每个人都有难忘的回忆。可是学了十几、二十年的英语和数学,你会用英语来表达数学吗?烂熟于心的数学符号和表达式用英语会说吗?想不想挑战一下自己? 先来一个最简单的:12=3 用英语怎么说? One plus two equals three 哎呦不错哦



初一数学公式大全总结 万图壁纸网



数学公式
Feb 24, 18行内公式的标点,应该放在数学模式的限定符之外,而行间公式则应该放在数学模式限定符之内。 在数学模式中,需要表示上标,可以使用 ^ 来实现(下标则是 _ )。 它默认只作用于之后的一个字符,如果想对连续的几个字符起作用,请将这些字符用花括号Oct 03, 17中学生 数学 「文字と式」 地球1周をぐるっと回るような道路を作った。 しかし海面の影響で道路がすぐに壊れてしまった。 そこで地表から1mの高さのところに道路を作ることにした。 そこでどれくらいの費用がかかるか知りたい。 道路は10mあたり万17弹幕 0304 正在缓冲 播放器初始化 加载视频内容 61 50 46 动态 微博 QQ QQ空间 贴吧



高一数学所有公式有哪些 高一数学公式和知识点汇总 三好网



高中数学公式大全 统计 深圳学而思1对1
第 2 步:求解公式 若要求解当前公式,请执行下列操作之一: 单击或点击" 选择操作 "复选框,然后选择希望"数学助手"执行的操作。 此下拉菜单中的可用选项取决于所选公式。 了解更多信息: 查看 支持的公式选项卡 和 数学助手支持的问题类型 查看 OneNote 在所选操作下方显示的解法。 在下面的示例中,所选选项" x 的求解 "显示解法。 若要了解 OneNote中1数学正負の数のまとめ 正負の数の単元では、正確に計算ができるように練習をしておきましょう。 もっと発展的な計算練習をしたい方は >中1数学正負の数、分数計算のやり方を問題解説! >高校入試正負の数の難問を解説!難関高校の入試問題に挑戦しよう!Aug 08, 191/6 分步阅读 这里我们以球体的体积为例,首先新建一张幻灯片 2/6 点击"插入"选项卡中的"公式" 此文章未经许可获取自百度经验 3/6 可以看到"在这里键入公式" 4/6 π怎么输入呢?



数学公式定理你还记得多少 Vista看天下的微博精选 微博新加坡站



初一数学公式大全 搜狗图片搜索
Mar 05, 191常用公式 数学公式分为行内公式与行间公式 行间公式:$$;九、各种应用公式 1面积 2平面曲线弧长 3旋转体体积 一定要理解,光背公式没用。另:推荐学习二重积分法求旋转体体积。 4旋转曲面侧面积(x轴) 5形心: 6质心: 7曲率和曲率半径:21年初中数学公式复习:两角和差公式 中考网整理了关于21年初中数学公式复习:两角和差公式,希望对同学们有所帮助,仅供参考。 两角和差公式 sin (AB) = sinAcososAsinB sin (AB) = sinAcososAsinB cos (AB) = cosAcosBsinAsinB cos (AB) = c



Drawio中添加数学公式 Stephen Yang的笔记



100以上中3 数学公式 シモネタ
Word19 中如何编辑数学公式 篇一:Word19 公式编辑轻松编辑复杂公式 Word19 公式工具编辑——轻松编辑复杂公式 1、Word19 公式工具编辑器 Office19 不需要受限于功能不全的 MathType—公式编辑器 30,在 Word 19 的"公式工具"中可以直接插入公式,而且公式 的样式也是多种多样,从而能满足大部分Feb 18, 21今回は中学3年生で学習する、因数分解をみていきたいと思います。 正直苦手という人も多いのではないでしょうか?因数分解はこの後の高校数学でもかなーり重要になるところ! 慣れるまでは難しいと感じるかもしれませんが、問題演習を繰り返し、公式を使えるようになればこっち中学数学公式定律手册 _____ 初中代数 立体几何 高中代数 解析几何 平面几何 向量部分 _____ ★初中代数(一) 实数的分类 自然数 表示物体个数的 1、2、3、4等都称为自然数 一个大于 1 的整数, 如果除了它本身和 1 以外不能被其它正整数所整除, 那么这个数称为质数。



高一数学公式总结之基本三角函数诱导公式



数学 1年公式まとめ 中学生 数学のノート Clear
動画一覧や問題のプリントアウトはこちらをご利用ください。ホームページ → http//19chtv/ Twitter→ https//twittercom/haichi_toaru广告 2 在上方任务栏点击插入 3 接着点击公式 pdf转换成word 在线线上转换 快捷方便 21免费版 查看详情>>May 12, 15中1数学 中1数学の「資料の活用」を攻略する3つのコツ 中1数学 カンタン公式扇形の中心角の求め方がわかる3つのステップ 中1数学 中1数学三角柱の展開図の書き方がわかる2つの作図方法



衡中附小校长 小学1 6年级数学公式大全 打好基础冲刺高



那些让你加快解题速度的高中数学公式 5 利用双曲线的焦点三角形快速求离心率 本质教育 李泽宇数学
円周の公式は 「(直径)×π」 。 そして、おうぎ形の 中心角は60°不带编号的行间公式:\ \ 2行内公式: 一对美元符号 $$;Aug 24, 13目前博客园已经内置添加了MathJax以支持LaTeX数学公式。 1、启用LaTeX数学公式支持的操作方法: 进入博客后台,在"选项"中选中"启用数学公式支持"。 2、LaTeX数学公式输入示例: 3、显示效果示例: 4、在Live Writer使用数学公式 参考博文:为WLW开发Latex公式插件



高一数学公式总结之平面向量



那些让你加快解题速度的高中数学公式 6 二次曲线弦长万能公式 本质教育 李泽宇数学
数学中1の公式まとめ 中学生 数学のノート Clear 数学1の教科書に載っている公式の解説一覧 高校数学の美しい 初心者必見絶対に必要な重要中学数学の10の公式まとめ;Apr 19, 181 打开所要编辑的word文档,将光标置于想要添加公式的地方 pdf转换成word_一键批量pdf转word_支持10种格式互转 查看详情>>



高一数学公式大全图片 第1页 要无忧健康图库



初中数学公式定理汇总 所有初中生都适用 赶快来看 姜橙教育网



一到六年级数学公式质量怎么样 一到六年级数学公式口碑怎么样 小麦优选



小学生必考 1至6年级数学公式 家长快替孩子收藏



初一到初三数学公式大全 初三网



Maple求解公式如何精准复制到mathtype中 简书



Dse 數學公式 數學公式表dse Maths Formula 中英對照 丨afterschool



初中数学公式大全 初中数学收藏知识点汇总 秦学教育



小学数学公式大全一二三四五六年级人教版公式定律集锦墙贴挂图画 虎窝淘



高中数学必修1数学公式高清图 高中必修一数学公式 桃丽网



Ppt07数学公式在哪怎么插入数学公式



09湖南汉寿一中一轮专题教案 第45讲 特征方程法求递推数列的通项公式 数列 高考 数学中国网



在word10中输入数学公式 6 插入分段函数 百度经验



微信小程序 支持ckeditor编辑器中mathquill数学公式 Baby I Tell You



Igcse高数学习必备 Igcse数学公式整理 A加未来国际教育



Mem管理类联考数学必考公式大全 Mbachina网



21年联考 数学公式手册 手册下载 Mba考研资料库 上海众凯考研辅导



解三角形公式高中 万图壁纸网



使用word 16方便地输入数学公式 百度经验



高一数学必修4两角和差公式总结



在onenote 中使用数学助手求解数学公式 Onenote



初中数学 初中三年中 掌握此公式 次次上1分 人手一份



Brapher For Mac 2 6 破解版 强大的mac数学公式编辑器软件 风云社区



Mathtype公式编辑器 Word中数学符号 数学公式怎么打 Mathtype公式编辑器 Mathtype破中文版 Mathtype下载 软件商店



Latex12 Latex数学公式的多行公式 一 大草的博客 Csdn博客 Latex多行公式



初一到初三数学公式



Word中输入数学公式执行什么命令 如何在word中输入复杂的数学公式 Ps下手机版



常用数学公式



硬核干货 考前必备 初中三年数学公式 定理大汇总



成功解决在hexo中无法显示数学公式的问题 初心



高中数学公式大全 精简版 新高一的一定要留一份 网易订阅



在word中完美使用latex Katex公式语法 输入数学公式 Baidu 的博客 程序员宅基地 程序员宅基地



九年级上数学 公式法解一元二次方程 初中数学 学习资料大全 免费学习资源下载



高考数学公式分享续集 论数列在考试中的重要性 每日头条



小学1至6年级数学公式大全 收好



中1 中1数学 空間図形公式まとめ 中学生 数学のノート Clear



初中数学公式都在这 给孩子打印1份背熟了 考试基础不丢分 网易订阅



高中必背个数学公式 高中数学高考必考题型 启悟优选



年小学四年级数学公式 单位换算 复习资料资讯 新东方在线移动版



小学生一到六年级初中数学公式大全墙贴画常用单位换算表知识挂图封后公式 Te 3 中图片 高清实拍大图 苏宁易购



プレイカラー 数学 中1 中2の数学公式まとめ 中学生 数学のノート Clear



在onenote 中使用数学助手求解数学公式 Onenote



初一至初三数学必考公式全收藏 19年中考数学必备 三好网



高中必背个数学公式 高中数学高考必考题型 启悟优选



初中数学重要的公式定理 初中数学 学习资料大全 免费学习资源下载



高中必背个数学公式 高中数学高考必考题型 启悟优选



高中数学知识点全总结公式



Igcse高数学习必备 Igcse数学公式整理 A加未来国际教育



Mathtype中如何自定义数学公式的尺寸 教你一招搞定



小学生一到六年级初中数学公式大全墙贴画常用单位换算表知识挂图封后一套4张特价中图片 高清实拍大图 苏宁易购



Latex 排版技巧1 数学公式对齐 Conding 算子 程序员宅基地 程序员宅基地



高一数学公式 完整版可打印 送给所有高一新生 人人焦点



高一数学公式大全高中数学数列公式大全 学习岛



第十一节 Latex中数学公式中的多行公式 简书



在word10中输入数学公式 1 插入分数 百度经验



白色背景hdr 上的大量数学公式照片 正版商用图片0rtdh7 摄图新视界



初中数学 初一下册 必考 的定义 定理 公式全在这儿 必看



Latex常用数学公式 知乎



高一数学公式总结之平面向量



高中数学公式大全图片 第1页 图说健康



如何在word中输入数学公式



小学数学公式大全下载 Pdf 宝宝学习网



怎么样在ppt中录入复杂的数学公式 Powerpoint 电脑吧



悟空问答 高一数学公式怎样才能灵活运用 5个回答



ベスト小学生算数公式 最高のぬりえ



Mathtype中如何自定义数学公式的尺寸 教你一招搞定



Word插入数学公式 西瓜视频搜索



怎样排版出美观规范的数学试卷



Lt Div Gt 中学生数学公式



Secx什么意思数学公式中secx等于多少 软件无忧



高中数学公式大全 集合 深圳学而思1对1



数学公式神器安卓下载 数学公式神器苹果ios下载 Cbi游戏天地



七上数学公式 西瓜视频搜索



Latex 10 数学公式排版 Raging Fire的博客 Csdn博客



高中数学公式总结 7 数列



03公式法之平方差公式因式分解初中数学初二 Youtube



初中数学公式大全图片 搜狗图片搜索



股价上涨的秘密 隐藏在数学公式中 知乎



等差等比数列公式大全 信息图文欣赏 信息村 K0w0m Com



硬核干货 考前必备 初中三年数学公式 定理大汇总
コメント
コメントを投稿